Logo
首页
阅医疗
行业动态
政策标准
医疗信息化
互联网医疗
智慧医疗
科技前沿
专家解读
专题报道
user
登录
注册
  • 首页
  • 阅医疗
  • 医疗信息化
  • 正文
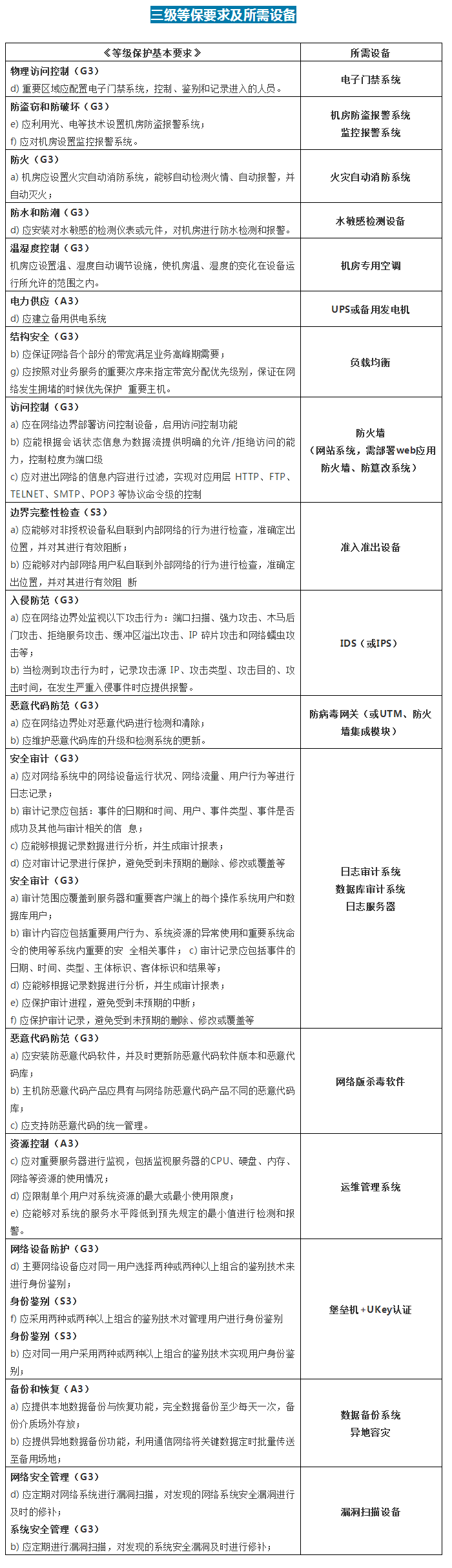
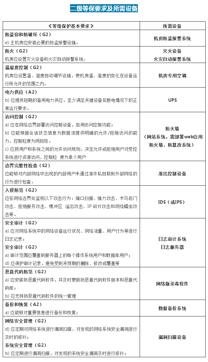
等级保护的要求及所需的设备清单
Mednews
医言医信
2021-12-15 02:38:38


 


上一篇:新常态下,医疗数据管理该如何“应时对景”?

下一篇:NEC联合郑大一附院首发“人工智能辅助内镜检查质控系统”

相关内容

热门资讯

鄄城县人民医院信息化再升级:实...
5G、AI、3D元素满满的社区...
NVIDIA 和 Evozyn...
公立医院病理数字化转型实录
东华医为采用最新版InterS...
互联网诊疗信息需全程留痕
保康县医疗保障局:科技赋能让医...
忍忍就过去了?“黑科技”助力慢...
成都:“医工与产教融合”开创新...
北京清华长庚医院李强:如何将信...
2026 © 医疗创新信息网 闽ICP备2025083246号
  • 关于我们
  • 联系我们
  • 免责声明