近日,国家卫健委统计信息中心发布“关于征求医用耗材采购使用管理分类代码与标识码意见的函”。

文件指出,为推进医用耗材采购使用管理分类代码与标识码的普遍使用,适应医用耗材采购、使用、管理过程中的信息采集、处理与交换等工作需求,组织起草了《WS/T医用耗材采购使用管理分类代码与标识码》,现公开征求意见。
从附件给出的耗材编码标准上可以看到,涉及了所有的耗材的编码要求。

下文中,将逐一梳理重点内容。
总则
本标准规定了医用耗材采购与使用管理的范围、分类与编码的基本原则和方法及相应的医用耗材产品代码。
适用于各级各类医疗卫生机构、行政主管部门和其他用户对医用耗材采购、配送、库存、使用等信息采集、信息处理和信息交换相关工作。
针对医用耗材的“用途大类、品类、品种、品名、主特征、辅特征、材质”等核心信息进行分类。本标准设收容类目,将某些无法归类或核心信息无法明确的药品,归入“其他”子类。
对于口腔科、中医及民族医的医用耗材,为了方便未来统计和管理,在用途大类中单设“口腔类”、 “中医及民族医类”。

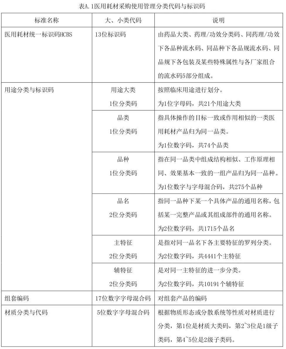
医用耗材统一标识码HCBS
每一个医用耗材产品仅有唯一一个代码,确保计算机能在全国范围内对医用耗材产品的身份识别, 其代码名称为HCBS。
它具有以下优势:

编码方法:
按4个层级要素进行编码,分别为临床用途大类、生产企业、产品、单件,每一层的每一位编码均可由0-9十个阿拉伯数字和a-z二十六个英文字母组成,36进制,是含义码和流水码的组合。
代码长度:
HCBS由13位数字、字母混合组成,表示任何一个厂家生产的医用耗材产品的唯一识别码。

HCBS 代码释义:
图 1:HCBS 的代码结构
5.2.3.1 第一层:临床用途大类。为 1 位字母码,取值范围 A-Z。
5.2.3.2 第二层:生产企业代码。为 4 位数字、字母混合码,取值范围为 0001-ZZZZ。
5.2.3.3 第三层:产品流水码。为 4 位数字、字母混合码,取值范围为 0001-ZZZZ,是对同一生产企业(企业代码相同)的全部产品进行流水编码。
5.2.3.4 第四层:产品单件流水码。为 4 位数字、字母混合码,取值范 围为 0001-ZZZZ,是对同一医 用耗材产品(企业代码与产品流水码相同)的全部单件进行流水编码。
6个层级来进行分类
针对国内外医用耗材分类与编码体系进行比较研究,收集部分省医用耗材集中采购机构的医用耗材编码现状和需求,形成了临床用途分类框架与分类规则。
以临床用途为主要分类原则,按6个层级要素进行分类,分别为临床用途大类、品类、品种、品名、 主特征、辅特征,可将全部医用耗材从大分类到小分类再指向到临床具体使用具有特定功能的产品。
第一层:临床用途大类。按照临床用途进行划分,为 1 位字母码,取值范围 A-Z。
第二、三、四层,为产品分类名称,共同代表医用耗材在采购、使用、管理过程中使用的通用名, 通过3层结构确定医用耗材产品名称,即品名。
第二层:品类,指具体操作的目标一致或作用相似的一类医用耗材产品归为同一品类。为 1 位数字码,取值范围为 1-9。
第三层:品种,指在同一品类中组成结构相似、工作原理相同、效果基本一致的一组产品归为同一 品种。为 1 位数字与字母混合码,取值范围为 1-Z。
第四层:品名,指同一品种下某一个具体产品的通用名称,包括某一完整产品或其组成部件的通用名称。为 2 位数字码,取值范围为 01-99。
第五、六层,代表产品本身特性或具体功能特点。第五层:主特征,是指对同一品名下各主要特征的罗列分类。为 2 位数字码,取值范围为 01-99。第六层:辅特征,是对同一主特征的进一步分类。为 2 位数字码,取值范围为 01-99。
临床用途大类


品类与品种分类
品类:指具体操作的目标一致或作用相似的一类医用耗材产品归为同一品类。为1位数字码,取值范围为1-9。
品种,指在同一品类中组成结构相似、工作原理相同、效果基本一致的一组产品归为同一品种。为1位数字与字母混合码,取值范围为1-Z。
扩张类品名、主特征与辅特征
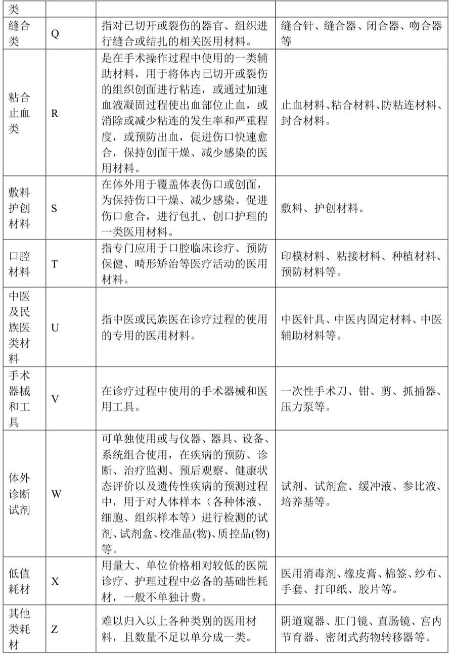
按照临床用途将医用耗材分为21个用途大类。
对某些具有多用途的医用耗材,只赋予一个唯一的代码,在全部收载品种中不出现重码,仅归在一个类别之下。本标准设收容类目,将某些无法归类或核心信息无法明确的医用耗材,归入“其他”类。
分类码均由9位数字、字母混合码组成,第1位是大类码,第2位是品类代码,第3位是品种代码,第4、5位是品名代码,第6、7位是主特征代码,第8、9位是辅特征代码。
扩张类共3个品类,18个品种,78个品名,细化到主辅特征的医用耗材分类类目213个。
栓塞类共3个品类,11个品种,26个品名,细化到主辅特征的医用耗材分类类目38个。
充填类共3个品类,11个品种,55个品名,细化到主辅特征的医用耗材分类类目80个。
修补类共3个品类,13个品种,36个品名,细化到主辅特征的医用耗材分类类目160个。
置换类共6个品类,25个品种,211个品名,细化到主辅特征的医用耗材分类类目2239个。
内固定类共5个品类,31个品种,251个品名,细化到主辅特征的医用耗材分类类目1768个
外固定类共5个品类,18个品种,55个品名,细化到主辅特征的医用耗材分类类目88个。
传导类共4个品类,25个品种,147个品名,细化到主辅特征的医用耗材分类类目720个。
管路类共3个品类,14个品种,134个品名,细化到主辅特征的医用耗材分类类目423个。
容器类共3个品类,10个品种,37个品名,细化到主辅特征的医用耗材分类类目87个。
过滤吸附分离类共5个品类,17个品种,128个品名,细化到主辅特征的医用耗材分类类目314个。
注射穿刺类共3个品类,14个 品种,122个品名,细化到主辅特征的医用耗材分类类目453个。
缝合类共6个品类,18个品种,53个品名,细化到主辅特征的医用耗材分类类目223个。
粘合止血类共3个品类,7个品种,25个品名,细化到主辅特征的医用耗材分类类目92个。
敷料护创类共3个品类,8个品种,25个品名,细化到主辅特征的医用耗材分类类目58个。
口腔类共5个品类,15个品种,199个品名,细化到主辅特征的医用耗材分类类目489个。
中医及民族医类共3个品类,6个品种,11个品名,细化到主辅特征的医用耗材分类类目29个。
手术器械和工具共7个品类,19个品种,98个品名,细化到主辅特征的医用耗材分类类目279个。
体外诊断试剂共8个品类,54个 品种,1153个品名,细化到主辅特征的医用耗材分类类目1153个。
低值耗材共1个品类,1个品种,1个品名,细化到主辅特征的医用耗材分类类目1个。
其他类耗材共1个品类,5个品种,37个品名,细化到主辅特征的医用耗材分类类目44个。
材质分类与编码共3级,由5位数字字母混合码组成,第1位是材质大类码,第2~3位是1级子类码,第4~5位是2级子类码。共分8大类,下分47个子类1,121个子类2。
组套编码
组套编码用于医院内进行组套销售的医用耗材产品的信息化管理,是 17 位的数字字母混合码。编码结构见表 1:

其中“主件 HCBS”是主件的 13 位 HCBS 码。主件是组套中的主要组件,难以区分主件时,按从上到下、从左到右、先大后小原则进行区分。
“-”是连接符,用来区分前面的主件 HCBS 码和后面的组套信息。 “组套内单件数代码”表示组套内包含的单件数量,详见表 2。

“组套顺序码”是 2 位数字字母混合顺序码,取值范围为 01-ZZ,是对同样单件数量的组套进行流水编码。